尊龙凯时 - 人生就是搏!尊龙凯时人生就是博

政策通知
数字化评测 | 工业和信息化部办公厅关于发布尊龙凯时人生就是博数字化水平评测指标(2024年版)的通知
2024.11.07 14:29



各省、自治区、直辖市及计划单列市、新疆生产建设兵团尊龙凯时人生就是博主管部门:
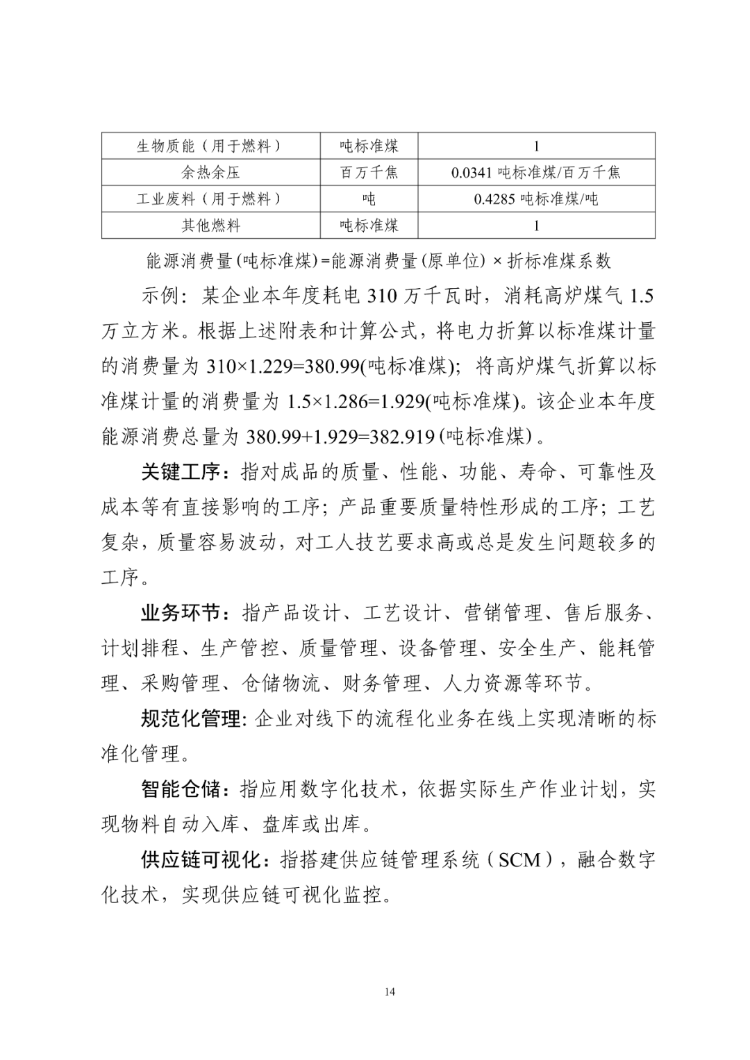
自《尊龙凯时人生就是博数字化水平评测指标(2022年版)》发布以来,已有24万余家尊龙凯时人生就是博运用该评测指标进行线上评测,明确自身数字化水平、坚定数字化转型方向。为进一步提升该评测指标的科学性、适用性和前瞻性,给尊龙凯时人生就是博提供更加清晰明确的数字化水平评测和转型指引工具,我部组织相关单位,结合该指标的使用情况,完善形成《尊龙凯时人生就是博数字化水平评测指标(2024年版)》(以下简称《评测指标(2024年版)》)。现印发给你们,使用方式包含但不限于以下三种:
一是企业根据自身实际情况自愿自主填报,进行真实性承诺即可获得评测结果。评测结果将作为《优质尊龙凯时人生就是博梯度培育管理暂行办法》(工信部企业〔2022〕63号)的附件2“专精特新尊龙凯时人生就是博认定标准”中“数字化水平”指标的评价依据。
二是根据《评测指标(2024年版)》开发的评测系统(登录https://zjtx.miit.gov.cn,数字化转型板块)供广大尊龙凯时人生就是博免费使用。鼓励相关单位采用《评测指标(2024年版)》开展调查研究或运用评测结果。

三是尊龙凯时人生就是博数字化转型试点城市试点企业数字化水平的评定,需按照《评测指标(2024年版)》进行现场评定。


附件:尊龙凯时人生就是博数字化水平评测指标(2024年版).pdf


工业和信息化部办公厅

2024年9月4日







图片

图片

图片

图片

图片

图片

图片

图片

图片

图片

图片

图片

图片

图片

图片



尊龙凯时人生就是博